English

ACCESS TO THE “PLATAFORMA SOLAR DE ALMERÍA”

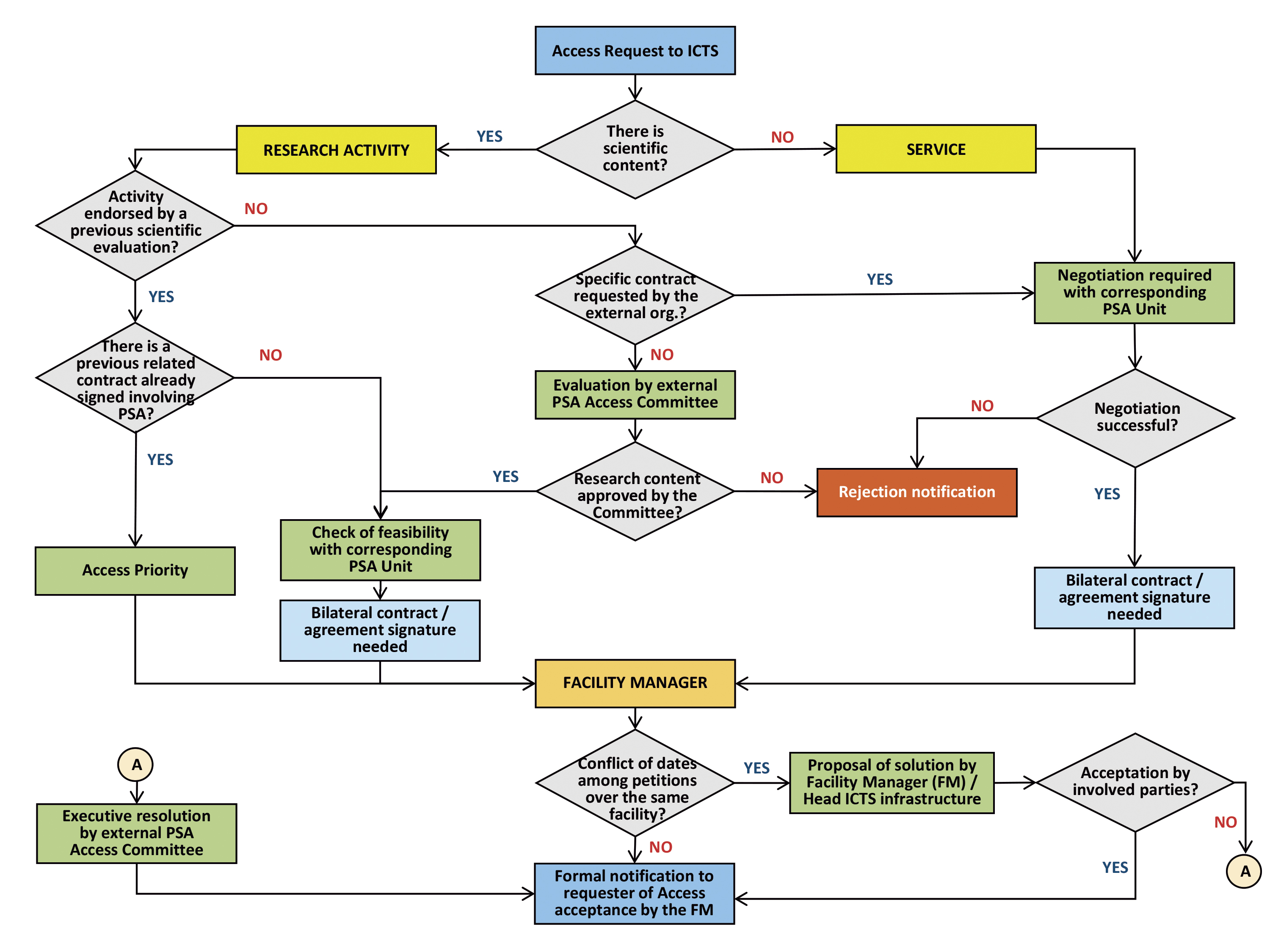
PROTOCOL ACCESS

The protocol for competitive open access to the ICTS PSA consists of the following phases:

PHASE 1. PREPARATION AND SUBMISSION OF APPLICATIONS
Applicants must complete the “Access Proposal Form” available on the ICTS PSA website. To do so, it is recommended to contact the Access Coordinator (AC) for guidance and to determine the most suitable facility for carrying out your experimental plan.
Once the form has been completed and submitted, the AC will review the applications to verify that the information provided is correct and that applicants meet the necessary conditions for access to ICTS PSA.

PHASE 2. EVALUATION OF THE SCIENTIFIC AND TECHNICAL FEASIBILITY OF THE PROPOSALS
In this phase, the applications will be forwarded to the Facility Managers (RdI) whose facilities best match each Access Proposal. These managers will evaluate the scientific and technical feasibility of the proposals and the operational availability of each facility.

PHASE 3. ASSESSMENT OF THE SCIENTIFIC AND TECHNICAL QUALITY OF THE PROPOSALS
Proposals that have passed Phase 2 will be forwarded to the Access Committee (CA), composed of five independent experts, which will be responsible for evaluating the scientific and technical quality of the proposals in accordance with the selection criteria established by a Working Committee organized for this purpose. The CA may request additional information from the CdA and will have 15 days to prepare a report, which it will make available to the CdA.

PHASE 4. NOTIFICATION OF RESULTS AND HANDLING OF APPEALS
Based on the report prepared by the CA, the CdA will send acceptance/rejection letters to the applicants. Rejection letters will include the reason or reasons why the proposal was rejected.
From the date the letters are sent, applicants will have 15 days to file any appeals they deem appropriate. The CdA, together with the relevant RdIs, will decide whether to reopen the evaluation process if the appeals are deemed relevant, and will have 15 days to send a final response.
The final decision regarding accepted proposals will be published on the ICTS website.