LAVEC: SMALL-SIZED LFC PRESSURISED WATER TEST LOOP
This test facility is specially designed for evaluating and qualifying small line-focus solar collectors using pressurised water as working fluid within the temperature range of 100-250 °C, which is very suitable for industrial process heat applications. This test facility fulfils the current standards for solar thermal collectors testing: ASTM E905‒87:2013, SRCC 600 2014‒17:2015 and ISO 9806:2017.
The main technical parameters of the LAVEC facility are the following:
- Heat transfer fluid: pressurised hot water (environmentally friendly fluid).
- Operation gauge pressure: up to 4.2 MPa.
- Operation temperature: up to 250 °C.
- Operation flowrate: from 0.05 to 0.5 kg·s‒1.
- Expected size of the solar collectors tested: up to 25 m2 per collector unit.
- The material used for the hydraulic circuit is stainless steel.
- Field length: up to 40 m, in both orientations: East‒West and North‒South.
- Cooling system capacity: up to 150 kWth, depending on the operating conditions.
- Uncertainty of flowrate measurement: better than 1.0 %.
- Uncertainty of inlet/outlet water temperature: ±0.1 °C to 0.525 °C (0 °C to 250 °C).
- Hot water storage tank of 3 m3.
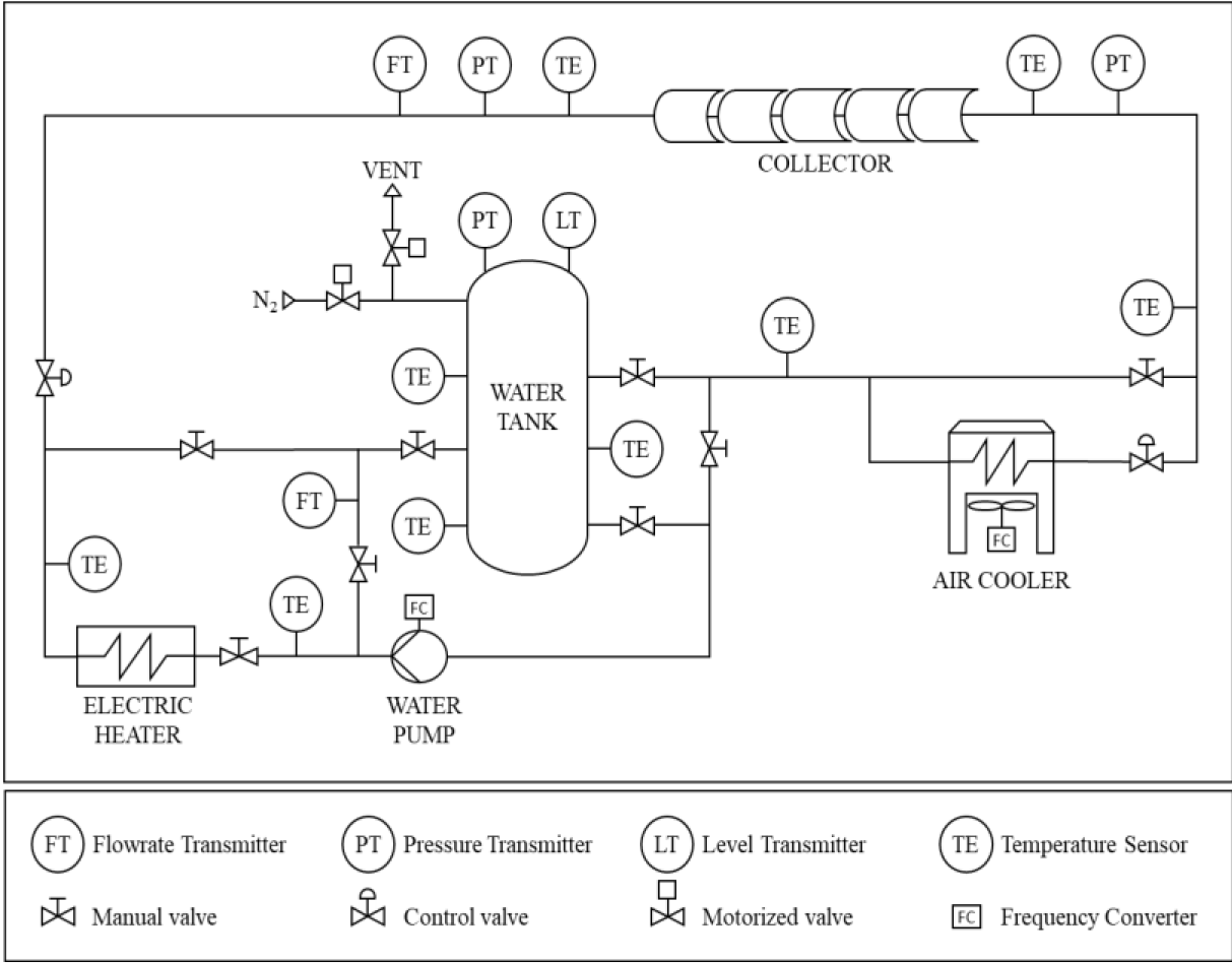
Figure 62 shows the simplified scheme of LAVEC with a solar collector connected to the system for qualification/evaluation, while Figure 63 is an overall view of the facility. This facility is provided with innovative equipment to provide the maximum possible accuracy in the assessment of the collector efficiency.
Solar collectors are easily connected to the balance of plant of LAVEC by means of 1” flanges.

Figure 62. Simplified scheme of the LAVEC facility.

Figure 63. Overall view of LAVEC.